今天是学习Claude code的第三天,也是倒反天罡的一天!
我竟然给技术同事分享我做的渠道管理系统!
作为一个0代码基础的文科生,真的可以用AI完成前端开发工作了。
这么膨胀,必须夸夸自己!
首先,给你们秀一下肌肉,这不是单个页面,是我希望搭建的渠道商管理系统。
这个管理系统完全按照我的需求来:
希望能把渠道商合作这件事,尽可能自动化。
第一,想成为渠道商一起销售的人,通过考试就行。包括产品学习,案例学习,分成学习,考试。
第二,完成学习后,自动生成专属链接和兑换码,捆绑你的账号。
第三,有了绑定归属之后,就可以拿推广素材去开始你的销售。(中间还有一个推广素材的页面没有做完,因为需要我生产物料)
第四,每个人可以看到自己的业绩情况,成交情况和分成情况。甚至有个计算器可以自己算算自己能赚多少钱。甚至后期还有个业绩榜激励,或者更多运营活动出现。反正我可以随时coding解决。
这是这个小系统的初衷。
那这件事花了多久完成的呢?
总体时间花费:3个半小时!
中午11点54分开聊,大概花了30分钟时间把需求梳理明白。
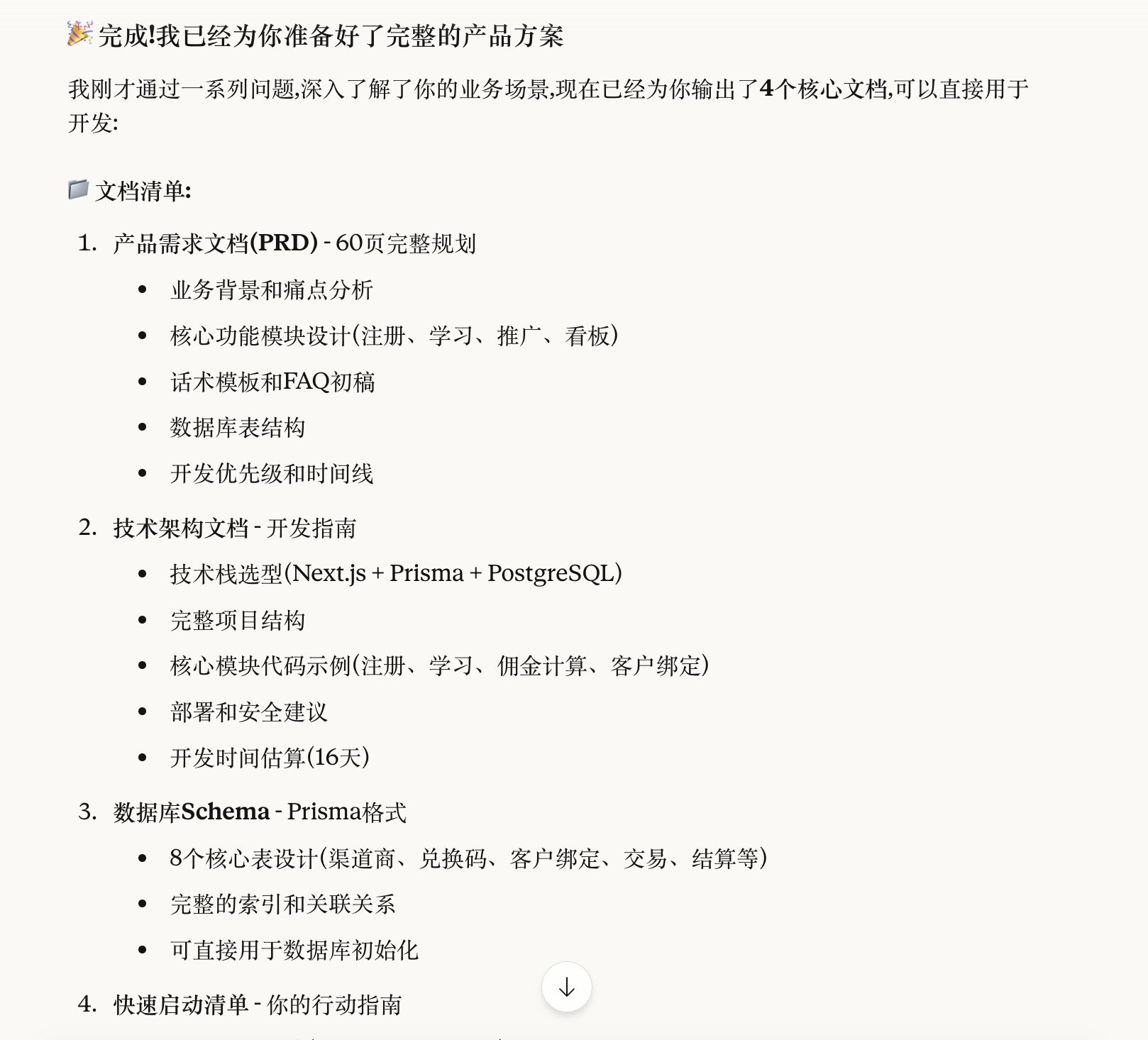
Claude真的是牛,30分钟时间沟通完,产出了4个东西。
产品需求文档,技术架构文档,数据库,以及给我派的活。
中午吃饭和开会,下午4点半开启coding
大概在晚上7点半,做出来的页面,跟技术同事吹的牛。
一个运营,花了3天时间,能做出这个小系统,我觉得我挺了不起,鼓掌👏。
但是我得强调一下。
我现在感觉,所有的coding最大的问题就是,展示好看。
但是大多数并没有投入使用。
为什么给技术同事演示,核心的目的不是炫技,而是一次求助。
我想投入使用,我已经把我想要实现的目标完成到这个地步了。
接下来,你们能不能帮帮我,
教我把这个管理系统接入数据库,接入兑换码系统,接入账户系统。
让我真实体验一次上线,我再用我的运营能力去推广,去真的解决我的问题。
果然,已经有一个技术大哥要助力我,本周帮我成功上线应用。
等我上线,我还会再来吹一次。
甭管是提示词,还是vibe coding,还是什么都行,
我希望我分享出来的所有AI行动,必须得闭环到一个地方,要么提升生活质量,要么提升业务质量。
最后,说两个我的心得:
1.如果你要做应用,必须用Claude,产出物太棒了,简直就是为了code专门做的。
2.我昨天说的那个提示词依然有效,但建议你用Claude问。
3.GPT在这一轮里,不太适合我了。我打算全面改用Claude,和Gemini。(AI用户一点忠诚度都没有)
4.三天时间,我消耗了5000万token,我也不知道是什么水平,但我打算坚持用下去了。
5.做出自己想做的东西,很开心。
