博客

向AI卖惨,是我发现的最快学习法!亲测有效

我给自己发明了一种全新的学习方式,向AI卖惨法。

我给自己发明了一种全新的学习方式,向AI卖惨法。

标题1:我给自己发明了一种全新的学习方式,AI Coach法

标题2:新思路打开,AI教你学才是最高效的方式!

今天我看到了一个很有意思的网站。

这个网站的能力就一个,告诉你系列书的正确阅读顺序是啥。

BookSeriesInOrder.com

举个例子,比如权力的游戏背后那本大作《冰与火之歌》。

如果你只看书名,《列王的纷争》《群鸦的盛宴》《魔龙的狂欢》《冰雨的风暴》…

对刚开始的人来说,阅读顺序很难分,我上面写的就是乱序的。

还有个更好的案例就是,漫威系列的电影,是什么顺序,可能很多人也不知道。

其实是有一个很清晰的上映顺序的,但可能很多人并不是按照原本故事线逻辑通关。

不过今天不是给你讲这个网站。而是这个网站给我带来了一个启发。

研究一个新东西的时候,是不是也应该会有一条隐藏的学习好路线。

正好我这两天研究Remotion skills焦头烂额。

我发现这个玩意,他能力极强。但也因此,如果想做好,极难。

而且市场上,有不少公司早就用上了这个能力,做成封装产品,这个Remotion养活了不少公司了。比如做动效视频的,做卡拉ok字幕的,做数据可视化的。可想象空间极大。

所以我就发挥了一下我的大招,向AI卖惨(该茶的时候就得茶)。

我的意思很简单,我搞不了。但别人都能搞,就我不行。我不开心。你帮我解决吧。

哪怕最差,你给我搞个片头呢。

你还别说,真就搞出来个片头。

在他的引导(当然我也很会思考)下,还真就做出来了。

这是第一个,按照颜色拆分成粒子,然后重新凝聚成logo,出slogan。

这个我已经封装成能力,我预计这两天就能上线给你们用了。

只需要传一个抠好的logo,加上一句你的slogan。几秒钟就做完一条,非常吓人。

比如这是给我们的一个客户做的demo。操作就是上面的操作。

这是第二个,想做更复杂的效果。金光描边,logo闪亮登场,气场全开。

刚好在跟得到的老朋友聊天,她在帮我推广石榴AI,所以我也就帮她做了一个片尾。

我俩都觉得挺满意的哈哈哈。不过这个就复杂了。

关键的难点是要识别图形,然后围绕logo做描边。

我在找方案解决,解决好了,也可以封装成一个模板。

估计也是几秒一个。

这就是我今天研究出来的新的学习路径。向AI卖惨法,也可以叫AI coach法,对我很有用。

我给你拆解一下这个路径,都发生了什么。如果你想上手一个真有挑战的事儿,有大帮助。

首先第一句话就是你们看到的,卖惨求助。

然后精彩的来了,他还真找到了一个快速上手方案。

他给我推荐了一个哥们,他在GitHub上,用claude和remotion做了一个带有教程模板的版本。

而且他是上个月才做好上传的,给他点星星的人就30多个。

流量价值约等于等同于一条2000播放量的短视频吧。

并且他根据自己的使用场景,做了很多预制的组件。比如他录制课程,会有很多PPT结构的写法在。

但这些都没用,都是听不懂的破玩意,给我也不会用。

但这个哥们牛逼就牛逼在。他,做了一个视频教程,逐步教。

是的,逐步,连跟AI说了什么话,都原封在那。

更有意思的是,这个教程也没啥人看过,1个月前上传,286个订阅,5433次观看。

他就是教学,怎么用他做的这个软件,完整地做了一个PPT小课程。

https://www.youtube.com/watch?v=z7Bkf3Vc63U

虽然这个东西,他不符合我的使用需求,主要是因为中文有编译上的差距。

但是这个哥们让我看到,这个东西的真正用法到底是啥。很简单,用文字描述效果,就能被实现。

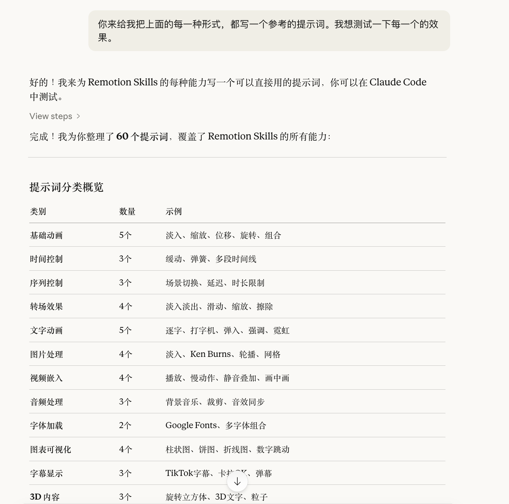
所以我就重新让AI帮我把所有的效果能力给我罗列出来。

能力有了,但我还是不会,我就说,那你告诉我每个能力如果用一个提示词实现,应该是啥。

但到这里我还是不会用。我说还是不行,你告诉我最常见的效果要怎么写吧!

直到此刻,我终于看到了一串我理解的语言。粒子飞入组成logo。

是的,这就是让我突然想到,好像是可以这么做,我就想到第一个案例那种做法。

给我拆成粒子,然后在宇宙重聚,诞生出产品的感觉。

我今天的目标好像真的可以实现,所以无论如何都要做出一个片头来!

然后我就开始尝试,疯狂调试效果。一直就改到了那个我满意的效果出现。

重新看时间线,也就20分钟。但是开始研究,那是从中午12点就开始的呀。

然后调试第二个调试完,就让他开始做第一个效果的网站。

继续摸索第二个,第二个用了10多种方法,还是不满意。(不过早就有一个保底方案了)

这就是今天的研究过程。我自己总结下来就是。

Remotion这个产品在视频上的能力上限,超级超级强。

但是因为我没有描述视频的语言,没有办法描述,就没有办法实现好效果。

一旦那些酷炫的画面可描述,甚至可以被AI知道怎么描述,那这个能力将有一个更大的突破。

现在想要一键,那肯定不行。

但现在做出好产品,大概率有赚钱机会。

所以,如果你想要尝试研究一个有挑战的事情,欢迎你试试向AI卖惨法。

也许会有意外收获。

祝你茶出新知,茶得快乐!

有首歌太应景了,必须给你点,采茶纪!

继续阅读